Instance Verification Kit (IVK)
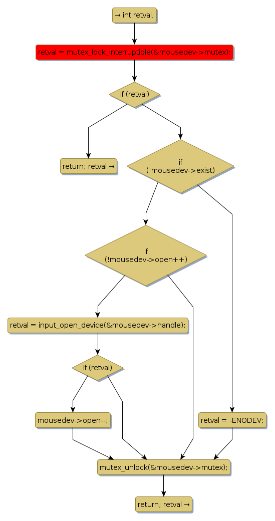
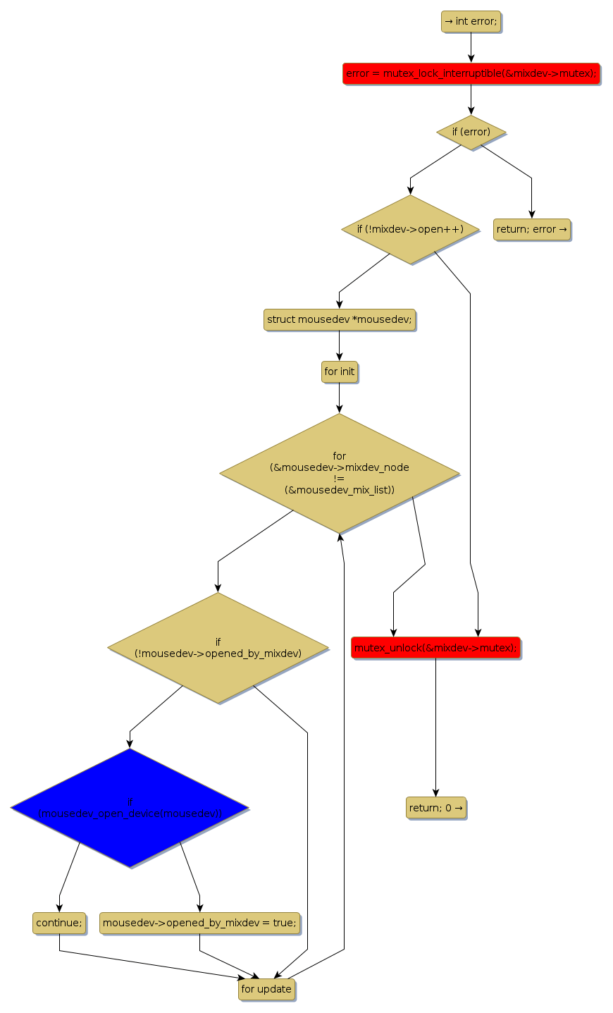
mutex lock @ [10780+49+/linux-3.19-rc1/drivers/input/mousedev.c]
Instance Signature: mutex
|
The Matching Pair Graph:
|
|
Function Name
|
Control Flow Graph (CFG)
|
Events Flow Graph (EFG)
|
Source Correspondence
|
|
mixdev_add_device
|
|
|
[22095+17+/linux-3.19-rc1/drivers/input/mousedev.c]
|
|
mixdev_open_devices
|
|
|
[10719+19+/linux-3.19-rc1/drivers/input/mousedev.c]
|
|
mousedev_open_device
|
|
|
[9974+20+/linux-3.19-rc1/drivers/input/mousedev.c]
|